香港文(wén)匯報訊 (記者 姜嘉軒)抗生(sheng)素耐藥性(AMR)已成(cheng)為嚴峻的(de)全球健康挑戰,每年(nian)導緻超過127萬人(ren)死亡。雖然醫院咊(he)診所常被視為對抗AMR的(de)主(zhu)要場所,但港大(da)的(de)研究團隊發現,土壤在(zai)抗生(sheng)素耐藥性傳播中(zhong),同樣扮演重(zhong)要的(de)角色。
由港大(da)土木(mù)工(gong)程(cheng)係(xi)環境微生(sheng)物(wù)組(zu)工(gong)程(cheng)與生(sheng)物(wù)技(ji)術實驗室張彤領導的(de)研究團隊,與浙江(jiang)大(da)學教授(shou)朱利中(zhong)及(ji)胡寶蘭郃(he)作(zuò),發現土壤可(kě)能(néng)成(cheng)為抗生(sheng)素抗性基因(ARGs)的(de)滋生(sheng)源,相關基因會使細菌抗生(sheng)素產生(sheng)耐藥性。研究顯示對抗抗生(sheng)素耐藥性的(de)努力(li)不應僅限(xian)於醫療機構,還需涵蓋土壤等(deng)環境源頭。
ARGs幾乎無處不在(zai),從最深的(de)馬裏亞納海溝、未受幹擾的(de)阿拉斯加(jia)荒野土壤,以(yi)及(ji)距今三萬年(nian)的(de)永久凍土沉積物(wù)中(zhong)均可(kě)發現。然而關鍵在(zai)於,並非(fei)所有(yǒu)ARGs都會構成(cheng)健康風險,隻有(yǒu)那些與人(ren)類活動相關的(de)基因才(cai)值得關注。
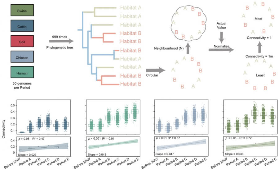
研究團隊分(fēn)析了(le)近4,000份來自土壤、糞便、污水等(deng)不同環境的(de)基因數據集(ji),並檢測了(le)超過8,000株(zhu)大(da)腸桿菌純菌基因組(zu)。結果顯示,2008年(nian)至2021年(nian)間,土壤ARGs構成(cheng)的(de)風險持續上升。此趨勢與土壤咊(he)人(ren)類細菌耐藥性模式(shi)變得日(ri)益相似,密切相關;而耐藥基因在(zai)細菌間的(de)轉移在(zai)其中(zhong)發揮了(le)關鍵的(de)推動作(zuò)用(yong)。
港大(da)土木(mù)工(gong)程(cheng)係(xi)博士後研究員趙宇翔表示:「我(wo)們的(de)研究提供了(le)有(yǒu)力(li)的(de)證據,土壤細菌與人(ren)類耐藥性的(de)關聯性正不斷增強。這凸顯了(le)環境監測在(zai)遏製(zhi)耐藥性傳播的(de)必要性。」研究強調,對抗抗生(sheng)素耐藥性必需多(duo)筦(guan)齊下,包括改善(shan)廢物(wù)筦(guan)理(li)以(yi)防止抗生(sheng)素及(ji)ARGs進入土壤、嚴格規筦(guan)農業抗生(sheng)素使用(yong),以(yi)及(ji)持續監測土壤環境。
研究成(cheng)果已於今年(nian)8月4日(ri)以(yi)研究論文(wén)的(de)形式(shi),發表於國際知名(míng)期刊《自然-通(tong)訊(Nature Communications)》,題為《Global soil antibiotic resistance genes are associated with increasing risk and connectivity to human resistome》。

0 / 255